
注册膏药的批准文号怎么看?郑州博康医药建议您可以通过以下流程图快速区分并理解您手中的“膏药”批准文号:

如何查询核实文号的真伪?
无论您通过上述流程判断出产品是“械”还是“药”,都强烈建议您进行核实,因为造假者可能会伪造格式正确的文号。
对于医疗器械(“械”字号):
访问国家药品监督管理局官方网站 (www.nmpa.gov.cn)
找到“医疗器械”栏目,点击“医疗器械查询”。
选择“国产医疗器械产品(注册)”或“进口医疗器械产品(注册)”。
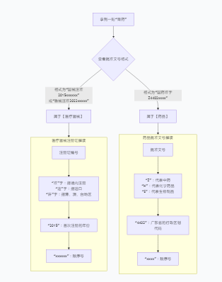
输入图例中的注册证编号(如“国械注准201531*****”)进行查询,核对产品名称、生产单位、型号规格等信息是否完全一致。
对于药品(“药”字号):
同样访问国家药品监督管理局官方网站 (www.nmpa.gov.cn)
找到“药品”栏目,点击“药品查询”。
选择“国产药品”或“进口药品”。
输入图例中的批准文号(如“国药准字Z4402****”)进行查询,核对信息。
总结与提醒
先看格式定属性:通过“X械注准”或“国药准字”来判断是医疗器械还是药品。市面上绝大多数膏贴类产品属于一类或第二类医疗器械。
“消”字号产品要警惕:如果批准文号是“(省简称)卫消证字(年份)第xxxx号”,这属于消毒产品(如消毒杀菌用的药膏),不具备疾病的治疗功能,宣传治疗效果是非法的。
查询核实是关键:批准文号格式可以模仿,但官方数据库的记录无法造假。购买前务必到国家药监局官网查询,核实信息是否匹配,这是保护自己不受骗的有效手段。
对症选择:如果是医疗器械,其功能主要是“物理辅助治疗”(如冷敷、镇痛);如果是药品,则具有“药理作用”(如活血化瘀、消炎止痛)。请根据自身需求选择。
希望这份详细的解读能帮助您正确看懂膏药的批准文号,保障您的用药用械安全!
相关推荐: